09 Mar 2026

Pathogenic virus infects and structurally reorganizes human cells, finds new study

Researchers from the Medical Faculty of the University of Duisburg-Essen and the University Hospital Essen, Germany, have gained new insights into how these viruses alter the internal structure of their host cells. Their findings were published on 12 February, in the Journal of General Virology.

Orthohantaviruses, such as the Puumala virus, is widespread in Europe, causing flu-like illnesses and severe kidney damage in those infected. It is increasingly considered a zoonotic threat.

Researchers from the Medical Faculty of the University of Duisburg-Essen and the University Hospital Essen, Germany, have gained new insights into how these viruses alter the internal structure of their host cells. Their findings were published on 12 February, in the Journal of General Virology.

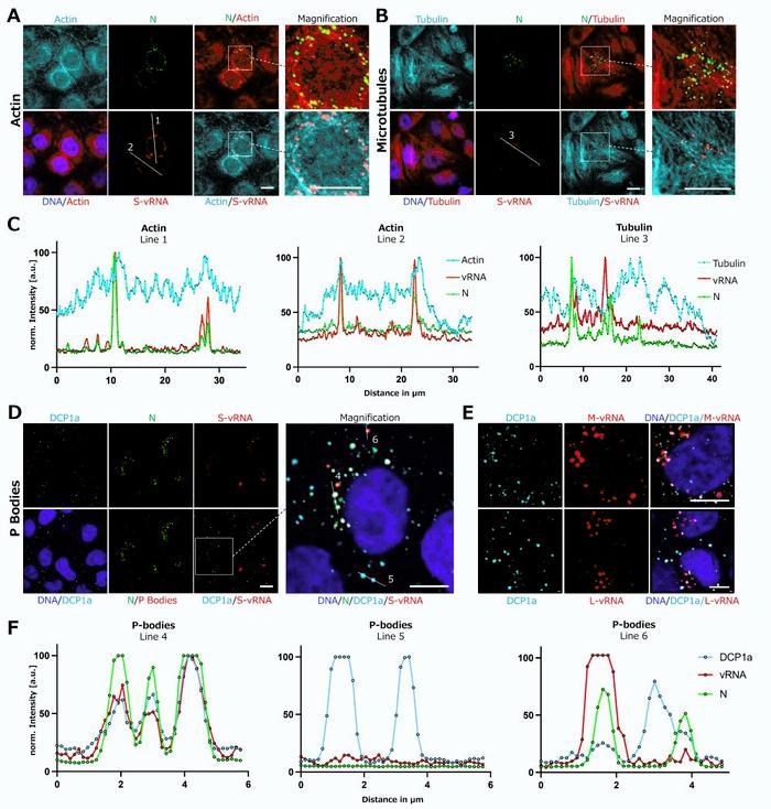
Using high-resolution RNA microscopy, in combination with immunofluorescence, the researchers were able to identify the location of viral RNA and proteins within infected cells, and how they interact with cellular structures.

Figure_2_compressed-3.jpg
Combination of vRNA FISH and immunofluorescence staining for cellular factors (Schwarzer-Sperber et al. 2026)

"Following infection with the Puumala virus, the architecture of the host cell undergoes profound changes: the number of RNA processing centers, so-called P-bodies, increases significantly and they relocate toward the cell periphery," explains Dr. Roland Schwarzer, co-author and researcher at University of Duisburg-Essen. "At the same time, parts of the cytoskeleton—actin filaments and microtubules—are strongly reorganized and now appear more prominently around the cell nucleus."

While the restructure of the host cell may help the virus exploit its infrastructure for its replication, the authors speculate that the changes in P-bodies could also represent a counter-strategy by the host cell to degrade viral RNA.

The results significantly advance our understanding of how orthohantaviruses influence the internal architecture of their host cells. In the long term, these insights could help identify new targets for antiviral therapies.